Instance Verification Kit (IVK)
spin lock @ [15892+36+/linux-3.19-rc1/drivers/net/ethernet/chelsio/cxgb3/cxgb3_offload.c]
Instance Signature: tid_release_lock
|
The Matching Pair Graph:
|
|
Function Name
|
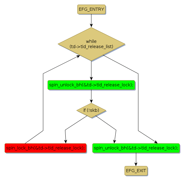
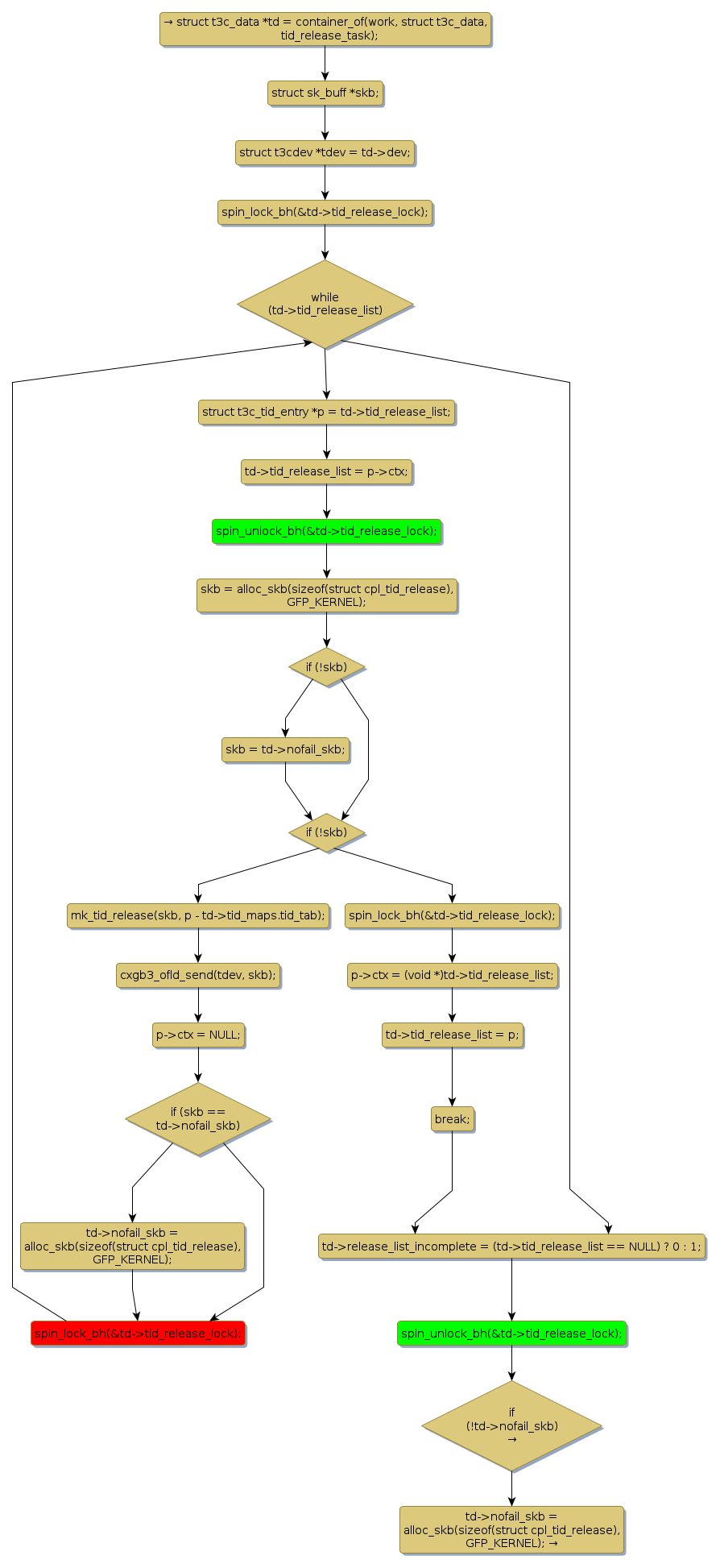
Control Flow Graph (CFG)
|
Events Flow Graph (EFG)
|
Source Correspondence
|
|
t3_process_tid_release_list
|
|
|
[15044+27+/linux-3.19-rc1/drivers/net/ethernet/chelsio/cxgb3/cxgb3_offload.c]
|